Pelayanan Pertek/Rintek/SLO

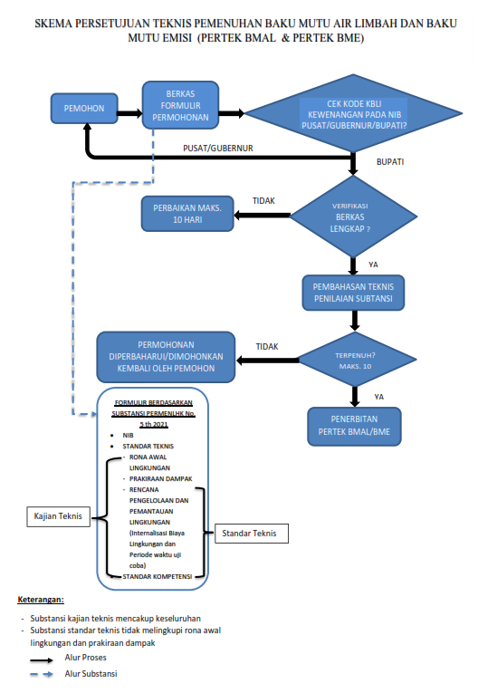
- FORMULIR PERMOHONAN PERTEK BAKU MUTU AIR LIMBAH (KAJIAN TEKNIS)
- FORMULIR PERMOHONAN PERTEK BAKU MUTU AIR LIMBAH (STANDAR TEKNIS)
- FORMULIR PERMOHONAN PERTEK BAKU MUTU EMISI
SECARA KOMPREHENSIF PENGAJUAN PERTEK BMAL ADALAH SEBAGAI BERIKUT:



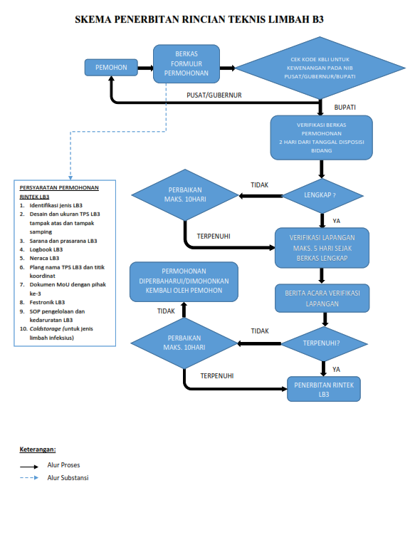
FORMULIR PERMOHONAN RINCIAN TEKNIS LIMBAH B3
Informasi PERTEK-SLO Limbah Cair
Persetujuan Teknis (PERTEK) adalah persetujuan dari
pemerintah atau Pemerintah Daerah berupa ketentuan mengenai standar
Perlindungan dan Pengelolaan Lingkungan Hidup Usaha dan/atau Kegiatan sesuai
peraturan perundang undangan.
Surat Kelayakan operasional (SLO) adalah surat yang
memuat pernyataan pemenuhan mengenai standar Perlindungan dan pengelolaan
Lingkungan Hidup Usaha dan/atau Kegiatan sesuai dengan ketentuan peraturan
perundang-undangan.
Setiap usaha dan/atau kegiatan wajib AMDAL atau UKL-UPL
yang melakukan kegiatan pembuangan dan/atau pemanfaatan air limbah wajib
memiliki persetujuan teknis dan SLO.
Kegiatan pembuangan dan/atau pemanfaatan air limbah
meliputi :
- Pembuangan
air limbah ke badan air permukaan
- Pembuangan
air limbah ke formasi tertentu
- Pemanfaatan
air limbah ke formasi tertentu
- Pemanfaatan
air limbah untuk aplikasi ke tanah
- Pembuangan
air limbah ke laut.
- Prosedur
- PERTEK
- Pemeriksaan
Teknis
- Penilaian
Substansi
- Penerbitan
PERTEK
- Prosedur
–SLO
- Verifikasi
- Penerbitan
SLO
- Dasar
Hukum
- UU
No 11 Tahun 2020 tentang Cipta Kerja
- PP
No 5 Tahun 2021 tentang Penyelenggaraan Perizinan Berusaha Berbasis
Risiko
- PermenLHK
No 4 Tahun 2021 tentang Daftar Usaha dan/atau Kegiatan yang WajibMemiliki
AMDAL, UKL-UPL atau SPPL
- PermenLHK
No 5 Tahun 2021 tentang Tata Cara Penerbitan PERTEK dan SLO
BidangPengendalian Pencemaran Lingkungan
- Kelengkapan
Berkas
- Persetujuan
Awal Rencana Kegiatan/Usaha
- Hasil
Penapisan Mandiri
- Layout
mulai dari inlet sampai dengan lokasi pembuangan (outfall), meliputi:
IPAL, pemipaan jalur air limbah,titik penaatan,titik pembuangan, titik
pemantauan
- Nomor
Induk Berusaha (NIB)
- Draft
Standar Teknis yang memuat :
- Standar
Teknis
- Deskripsi
Kegiatan
- Baku
Mutu air limbah
- Rencana
Pengelolaan dan Pemantauan Lingkungan
- Standar
Kompetensi Sumber Daya Manusia
- Sistem
Manajemen Lingkungan
- atau
Draft Kajian Teknis yang memuat :
- Standar
Teknis
- Deskripsi
Kegiatan
- Rona
Lingkungan Awal
- Prakiraan
Dampak
- Rencana
Pengelolaan dan Pemantauan Lingkungan
- Standar
Kompetensi Sumber Daya Manusia
- Sistem
Manajemen Lingkungan
- Waktu
- Pemerikasaan
Teknis : 2 hari kerja
- Penilaian
Substansi hingga terbit PERTEK : 30 hari kerja
- Biaya
-
Informasi PERTEK-SLO Pengumpulan LB3
Persetujuan Teknis (PERTEK) adalah bentuk persetujuan
teknis Pengelolaan Limbah B3 dari Pemerintah Pusat atau Pemerintah Daerah
berdasarkan standar Pengelolaan Limbah B3.
Surat Kelayakan operasional (SLO) adalah surat kelayakan
pemenuhan standar Pengelolaan LimbahB3 dalam melaksanakan kegiatan Pengelolaan
LimbahB3.
Setiap usaha dan/atau kegiatan wajib AMDAL atau UKL-UPL
yang melakukan kegiatan pengumpulan LB3 wajib memiliki persetujuan teknis dan
SLO.
- Prosedur
- PERTEK
- Pemeriksaan
Teknis
- Verifikasi
- Penerbitan
PERTEK
- Prosedur
- SLO
- Verifikasi
- Penerbitan
SLO
- Dasar
Hukum
- UU
No 11 Tahun 2020 tentang Cipta Kerja
- PP
No 5 Tahun 2021 tentang Penyelenggaraan Perizinan Berusaha Berbasis
Risiko
- PermenLHK
No 4 Tahun 2021 tentang Daftar Usaha dan/atau Kegiatan yang Wajib
Memiliki AMDAL, UKL-UPL atau SPPL
- PermenLHK
No 6 Tahun 2021 tentang Tata Cara dan Persyaratan Pengelolaan LB3
- Kelengkapan
Berkas
- Persetujuan
Awal Rencana Kegiatan/Usaha
- Hasil
Penapisan Mandiri
- Tata
Letak Lokasi Pengumpulan LB3
- Nomor
Induk Berusaha
- Draft
Kajian Teknis Pengumpulan LB3 yang memuat :
- Nama,
Sumber, Karakter, dan Jumlah LB3
- Rencana
Pembangunan Fasilitas Pengumpulan LB3
- Rencana
Penyediaan Laboratorium beserta Alat Uji
- Dokumen
Penjelasan Tempat Penyimpanan LB3
- Dokumen
Penjelasan Pengemasan LB3
- Prosedur
Pengumpulan LB3
- Bukti
Kepemilikan Dana Penjaminan Pemulihan Fungsi LH
- Perhitungan
Biaya dan Model Keekonomian
- Sistem
Tanggap Darurat Pengelolaan LB3
- Tenaga
Kerja yang Bersertifikat Kompetensi di Bidang Pengelolaan LB3
- Waktu
- Pemerikasaan Administrasi : 2
hari kerja
- Verifikasi PERTEK : 7 hari
kerja
- Penerbitan PERTEK : 7 hari
kerja
- Verifikasi SLO : 10 hari kerja
- Penerbitan SLO : 7 hari kerja
- Biaya
-
Informasi PERTEK-SLO Emisi
Persetujuan Teknis (PERTEK) adalah persetujuan dari
pemerintah atau Pemerintah Daerah berupa ketentuan mengenai standar
Perlindungan dan Pengelolaan Lingkungan Hidup Usaha dan/atau Kegiatan sesuai
peraturan perundang-undangan.
Surat Kelayakan operasional (SLO) adalah surat yang
memuat pernyataan pemenuhan mengenai standar Perlindungan dan pengelolaan
Lingkungan Hidup Usaha dan/atau Kegiatan sesuai dengan ketentuan peraturan
perundang-undangan.
Setiap usaha dan/atau kegiatan wajib AMDAL atau UKL-UPL
yang melakukan kegiatan pembuangan emisi wajib memiliki persetujuan teknis dan
SLO.
- Prosedur
- PERTEK
- Pemeriksaan
Teknis
- Penilaian
Substansi
- Penerbitan
PERTEK
- Prosedur
- SLO
- Verifikasi
- Penerbitan
SLO
- Dasar
Hukum
- UU
No 11 Tahun 2020 tentang Cipta Kerja
- PP
No 5 Tahun 2021 tentang Penyelenggaraan Perizinan Berusaha Berbasis
Risiko
- PermenLHK
No 4 Tahun 2021 tentang Daftar Usaha dan/atau Kegiatan yang Wajib
Memiliki AMDAL, UKL-UPL atau SPPL
- PermenLHK
No 5 Tahun 2021 tentang Tata Cara Penerbitan PERTEK dan SLO Bidang Pengendalian
Pencemaran Lingkungan
- Kelengkapan
Berkas
- Persetujuan
Awal Rencana Kegiatan/Usaha
- Hasil
Penapisan Mandiri
- Layout
sumber emisi ke Sistem Pengendalian Emisi
- Nomor
Induk Berusaha (NIB)
- Draft
Standar Teknis yang memuat :
- Deskripsi
Kegiatan
- Rujukan
Baku Mutu Emisi
- Desain
Sarpras Sistem Pengendalian Emisi
- Rencana
Pemantauan Lingkungan
- Internalisasi
Biaya Lingkungan
- atau
Draft Kajian Teknis yang memuat :
- Deskripsi
Kegiatan
- Rona
Awal Lingkungan
- Desain
Sarpras Sistem Pengendalian Emisi
- Prakiraan
Dampak
- Rencana
Pemantauan Lingkungan
- Internalisasi
Biaya Lingkungan
- Waktu
- Pemeriksaan
Teknis : 2 hari kerja
- Penilaian
Substansi hingga terbit PERTEK : 30 hari kerja
- Biaya
-